
Vayiz is dedicated to transforming medical imaging through AI-driven solutions, aiming to enhance diagnostic accuracy and patient outcomes worldwide.
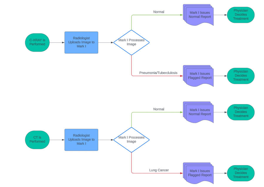
Our medical diagnosis software leverages cutting-edge artificial intelligence to provide highly accurate assessments of Pneumonia, Tuberculosis, and Lung Cancer. Developed with precision, PTLC - Mark 1 achieves remarkable diagnosis accuracy making it a trusted tool in medical imaging.

At Vayiz, our journey is deeply personal, rooted in the experiences of our Founder Shavayiz and Co-Founder Abdul.The journey began in response to a series of personal misdiagnoses affecting Shavayiz's closest family members. Over three years, Shavayiz's mother faced over ten incorrect diagnoses before correctly identifying an autoimmune disease. This ordeal was compounded by similar experiences with other close family members, each misdiagnosis bringing profound stress and unnecessary complications. Witnessing the toll of misdiagnosis firsthand, Shavayiz was propelled by a passion for leveraging technology for positive change. Meanwhile, Abdul's mother faced a similar ordeal with misdiagnosed symptoms of colon cancer, highlighting the devastating consequences of delayed diagnosis.These personal experiences became the catalyst for the creation of Vayiz. With a vision to revolutionise healthcare, our team is dedicated to developing cutting-edge solutions that address the root causes of misdiagnosis and improve patient care.At Vayiz, we're on a mission to empower individuals, prevent tragedies caused by misdiagnosis, and make a meaningful difference in the lives of patients and families worldwide. Our journey is one of resilience, determination, and a commitment to transforming the healthcare landscape for the better.
Meet Our TeamAt Vayiz, we're more than just a team—we're a family united by a shared passion for innovation and a commitment to revolutionizing healthcare. Get to know the faces behind our mission:Shavayiz Malik, Founder, CEO/CTO
Shavayiz is a 10× founder, quantitative researcher, and systematic trader with two successful exits and deep expertise in building data-driven fintech infrastructure. Most recently he was Quantitative Developer at a portfolio manager and investment dealer, where he was involved in development of proprietary quantitative software and strategies for portfolio management, as well as The Bracket™, an innovative market trading analytics, intelligence and reporting solution for public issuers Earlier, Shavayiz traded equity derivatives at a major Canadian investment bank, becoming the youngest associate on Bay Street to run his own $5M book after pioneering a systematic strategy. He previously managed a discretionary long/short fund that reached $5M AUM with a 25.6% annualized return and a Sharpe of 2.4. Shavayiz holds degrees from Stanford University (MS&E, Management Science & Engineering - currently on leave to build 404Fund), Georgia Institute of Technology (MS Computer Science, AI/ML focus), and McMaster University (Honours BComm Finance, Honours BASc Computer Science).Abdul Mutal Sharif, Co-Founder, COO
Abdul Mutal is a seasoned professional with extensive experience in integration management and a background in engineering. As COO and Integration Manager at Vayiz, he streamlines operations and optimizes efficiency, leveraging his expertise to drive seamless collaboration and growth. With a passion for making a difference in healthcare, Abdul Mutal plays a crucial role in shaping Vayiz's strategic direction.Contact:
Shavayiz Malik, CEO and CTO, Vayiz, [email protected]
Abdul Mutal Sharif COO, Vayiz, [email protected]